suncitygroup太阳新城
suncitygroup太阳新城
suncitygroup太阳新城
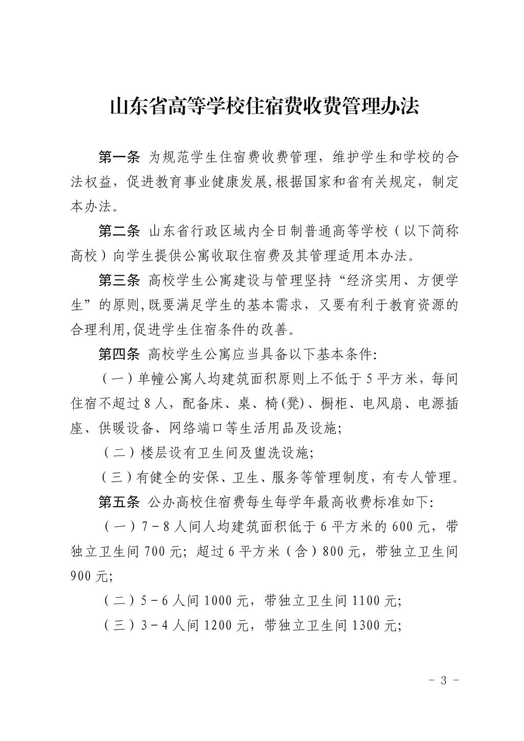
学校简介
现任领导
学校标识
学校荣誉
学校章程
历史沿革
殷切关怀
校园风光
机构设置
机构设置
学校系部
二级学院
职能部门
教辅部门
师资队伍
师资队伍
太阳新城名师
队伍建设
人事工作
教师发展
招生就业
招生就业
招生信息
就业指导
学生奖助
创新创业
产教联合体
人才培养
人才培养
教务管理
继续教育
社会培训
合作交流
合作交流
国际交流
国内合作
合作办学
学工在线
学工在线
学生处
团委
校园生活
校园生活
校园文艺
校园新闻
学生社团
专题视频
校园直播
图说太阳新城
学校VR
校园服务
校史展馆
学校全景
邮箱
校历
图书馆
校史展馆
学校全景
旧版网站
提交
搜索
邮箱
校历
图书馆
suncitygroup太阳新城
学校简介
现任领导
学校标识
学校荣誉
学校章程
历史沿革
殷切关怀
校园风光
机构设置
学校系部
二级学院
职能部门
教辅部门
师资队伍
太阳新城名师
队伍建设
人事工作
教师发展
招生就业
招生信息
就业指导
学生奖助
创新创业
产教联合体
人才培养
教务管理
继续教育
社会培训
合作交流
国际交流
国内合作
合作办学
学工在线
学生处
团委
校园生活
校园文艺
校园新闻
学生社团
专题视频
校园直播
图说太阳新城
学校VR
校园服务
suncitygroup太阳新城
suncitygroup太阳新城
-
通知公告
-
正文
通知公告
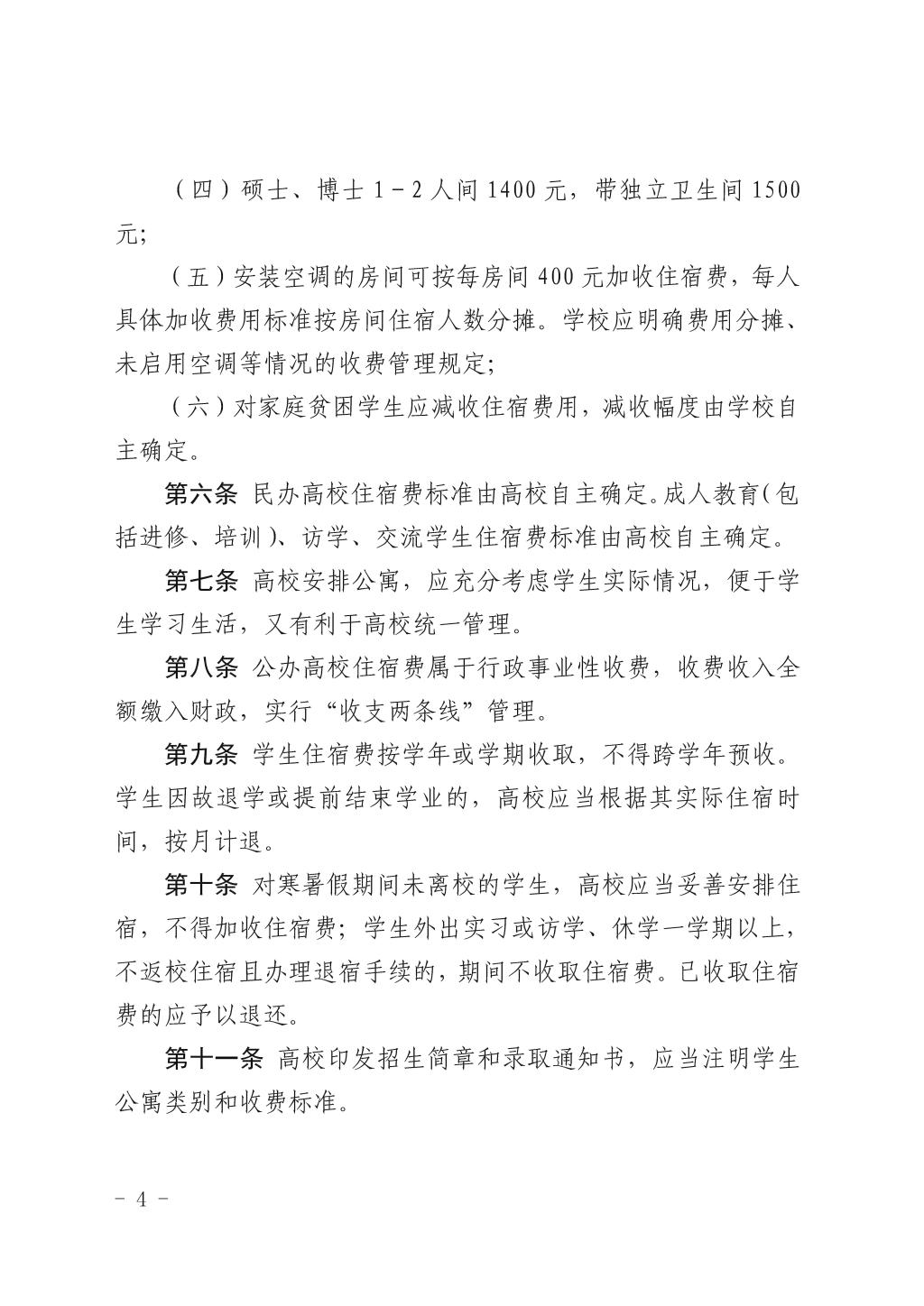
关于印发山东省高等学校住宿费收费管理办法的通知(鲁发改成本〔2022〕734号)
作者:
审核:
编辑:毛立佳
复核:
来源:
太阳集团官网
日期:2024-01-03
浏览:
上一条:
suncitygroup太阳新城生活区采购垃圾压缩箱项目竞争性磋商公告
下一条:
关于公布山东省高等职业教育高水平专业群建设项目的通知(鲁教职处函〔2022〕5 号)